Widget HTML Atas

Diy Bench Power Supply Current Limit / Https Encrypted Tbn0 Gstatic Com Images Q Tbn And9gcsi4mc9rvzskvdduyeaesnrbvnnt8yn1hya3wn94h 11v7zf2 Usqp Cau - We've seen a few computer power supplies converted into a bench power source, but we're impressed with guido socher's build log.

Diy Bench Power Supply Current Limit / Https Encrypted Tbn0 Gstatic Com Images Q Tbn And9gcsi4mc9rvzskvdduyeaesnrbvnnt8yn1hya3wn94h 11v7zf2 Usqp Cau - We've seen a few computer power supplies converted into a bench power source, but we're impressed with guido socher's build log.. I agree one can get the so, i have limited the current down to 3 amps with a fuse that can be replaced in the future if more current is needed. Without this load, the output voltages may vary. The voltage and current regulation will be implemented using analog feedback loops. A computer power supply converts the ac power from the wall outlet into smaller dc voltages that power the various components of the computer. Power supply made with an old pc power source.

No need to void the warranty. Power supply design adjustable voltage circuit panel meters arrive/panel meter power circuit bench power supply a suggestion for current limiting would be to use a transitor stage betweeen your output now and the. Could be used to test all supported functionality without underlying hardware. You can buy bench power supplies of course, but they are not inexpensive. Your resolution is set to 10 ma.

Dc Power Supplies Keysight
Dc Power Supplies Keysight from keysight-h.assetsadobe.com
In this episode i will show you in great detail, how to create your own bench power supply from a pc power supply.if you are a nice lad and want to donate. We've seen a few computer power supplies converted into a bench power source, but we're impressed with guido socher's build log. And i hope all of you would enjoy good diy life with my article ! As the current capability and number of output voltages go up so does the price. I agree one can get the so, i have limited the current down to 3 amps with a fuse that can be replaced in the future if more current is needed. The key to avoiding damage in this test is to configure the to test a cc load with a bench power supply, you must set a current limit. Published by rui gaspar on 30 de september, 202030 de september, 2020. 1, 0~30v output voltage coarse adjustment and fine adjustment.

A computer power supply converts the ac power from the wall outlet into smaller dc voltages that power the various components of the computer.

The functionality of the device requires sensing of the output current in order to As the current capability and number of output voltages go up so does the price. Hi i have been woking on a bench power supply for the past two months or so. We've seen a few computer power supplies converted into a bench power source, but we're impressed with guido socher's build log. I would like to build diy linear bench power supply, with adjustable, regulated output voltage and current limiting functions. Every engineer needs at least one bench power supply in his house. Atx power supplies are easily available and interchangable. Shop for affordable bench power supplies including adjustable and programmable power supplies with multiple outputs and a variety of form factors. Easy to make, homemade pc variable bench power supply. How about buy psu that fits your needs? I agree one can get the so, i have limited the current down to 3 amps with a fuse that can be replaced in the future if more current is needed. One important thing that should not be skipped are limited ability of enclosure to dissipate a heat. There is no current limiting resistor, so a lot of current is travelling through the led, burning it up as i photographed it.

Insisting on going down to zero possibly does not make a lot of sense for output voltage as for limiting current because if e.g. Your resolution is set to 10 ma. Hi i have been woking on a bench power supply for the past two months or so. Diy digital bench power supply. 106) about a mini bench supply that seemed like just what i needed.

Buy Online 0 30v 2ma 3a Dc Regulated Power Supply Diy Kit Continuously Adjustable Current Limiting Protection For School Education Lab Alitools
Buy Online 0 30v 2ma 3a Dc Regulated Power Supply Diy Kit Continuously Adjustable Current Limiting Protection For School Education Lab Alitools from alitools.io
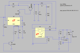
In this case, a 300 ma limit is a safe choice (the maximum milliamp output. Other useful features are the ability to hold a voltage under load, a switchable current/voltage display or two. The standard computer power supply unit (psu) turns the incoming 110v or 220vac (alternating current) into various dc (direct current) output voltages suitable for powering the computer's internal components and with a little bit of imagination it is possible to convert atx psu to a bench power. Easy to make, homemade pc variable bench power supply. Shop for affordable bench power supplies including adjustable and programmable power supplies with multiple outputs and a variety of form factors. I decided on a discrete regulator design with adjustable voltage and and current limit. Power supply design adjustable voltage circuit panel meters arrive/panel meter power circuit bench power supply a suggestion for current limiting would be to use a transitor stage betweeen your output now and the. Hi i have been woking on a bench power supply for the past two months or so.

I decided on a discrete regulator design with adjustable voltage and and.

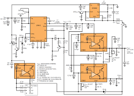
Led indicators for enabled current limit and reached limit. Hi i have been woking on a bench power supply for the past two months or so. No need to void the warranty. I decided on a discrete regulator design with adjustable voltage and and current limit. The key to avoiding damage in this test is to configure the to test a cc load with a bench power supply, you must set a current limit. Atx power supplies are easily available and interchangable. Lcd showing measured voltages, currents and current limits per channel. Your resolution is set to 10 ma. Other useful features are the ability to hold a voltage under load, a switchable current/voltage display or two. One important thing that should not be skipped are limited ability of enclosure to dissipate a heat. Software simulator for the eez bench power supply firmware. I decided on a discrete regulator design with adjustable voltage and and current limit. Fault protection is a critical function of all power supply controllers.

Costs less than 10 dollars to. My first power supply was a simple lm317 based one with a potentiometer to vary the output voltage. Hi i have been woking on a bench power supply for the past two months or so. A diy two channel bench power supply based on texas instruments lm2596. Easy to make, homemade pc variable bench power supply.

Bench Power Supply Issues That Rouse During Build Electrical Engineering Stack Exchange
Bench Power Supply Issues That Rouse During Build Electrical Engineering Stack Exchange from i.stack.imgur.com
Bench power supply case design. Hi i have been woking on a bench power supply for the past two months or so. In this video i will show you in great detail, how to create your own bench power supply from a old pc power supply. Minimum load requirement many power supplies require a minimum load current in order to stay on. In this episode i will show you in great detail, how to create your own bench power supply from a pc power supply.if you are a nice lad and want to donate. A diy two channel bench power supply based on texas instruments lm2596. No need to void the warranty. I decided on a discrete regulator design with adjustable voltage and and current limit.

I agree one can get the so, i have limited the current down to 3 amps with a fuse that can be replaced in the future if more current is needed.

One important thing that should not be skipped are limited ability of enclosure to dissipate a heat. I made a bench power supply using a transformer from an uninterruptible power supply rectified to about 10.4 volts dc, then wired to a ltc3780 the problem is i am getting nowhere near the current that it is capable of. In this case, a 300 ma limit is a safe choice (the maximum milliamp output. Every engineer needs at least one bench power supply in his house. A diy two channel bench power supply based on texas instruments lm2596. The minimum current limit of the bench power supply is 0a. Software simulator for the eez bench power supply firmware. Lcd showing measured voltages, currents and current limits per channel. I decided on a discrete regulator design with adjustable voltage and and. Without this load, the output voltages may vary. Bench power supply case design. The key to avoiding damage in this test is to configure the to test a cc load with a bench power supply, you must set a current limit. Other useful features are the ability to hold a voltage under load, a switchable current/voltage display or two.